近日,泸州老窖国家固态酿造工程技术研究中心沈才洪主任团队联合四川大学许正宏教授(原江南大学教授)团队合作,在国际食品科技专业期刊《LWT-Food Science and Technology》(IF=6.0,Q1)上发表题为“利用宏基因组学和宏蛋白质组学探究温度适应性微生物群落对大曲糖化酶系的贡献”的研究性论文。江南大学史劲松教授和泸州老窖股份有限公司王松涛正高工为论文通讯作者。泸州老窖品创公司青年员工,江南大学与泸州老窖联合培养博士研究生杨阳为论文第一作者。
该研究结合多组学技术,拓展了对大曲糖化酶基因分布、谱系特征、来源菌种的认识,系统揭示中温和高温大曲糖化功能差异及其菌群参与机制,为制曲工艺的解构和大曲改良提供了科学依据。
▲论文发表首页
大曲作为我国传统白酒酿造中常用的糖化剂、发酵剂,对于产品品质形成十分关键。酿酒界素有“曲为酒之骨”、“看酒先看曲”的经验总结。曲心发酵顶温作为大曲生产的关键指标,被用于衡量发酵过程中的升温水平,并决定了大曲的低温、中温和高温三种类型。其中,中温大曲主要用作浓香型白酒的糖化发酵剂,高温大曲则适用于酱香型白酒生产,两者在整个白酒市场中占据了约80%的市场份额。鉴于温度对大曲糖化酶系的重要影响,本研究深入分析了两种顶温类型大曲微生物群落组成及其糖化酶系分布情况。主要结果归纳如下:
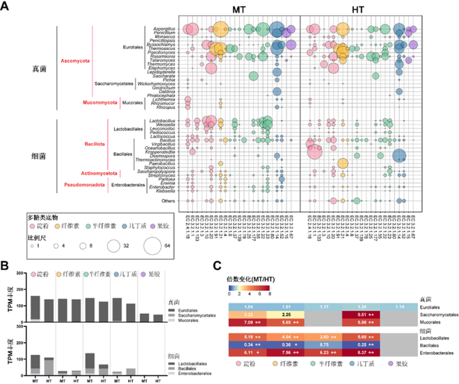
两类大曲中的细菌生物量无显著性差异,中温条件更利于真菌生物量的累积,但这一促进效果相对有限。在中温大曲中,Lichtheimia、Rhizopus、Aspergillus等丝状真菌和Lactobacillus、Weissella和Leuconostoc等乳酸菌占比显著高于高温大曲。在高温大曲中,耐/嗜热细菌占比较高,主要包括Thermoactinomycetacea的Kroppenstedtia和Desmospora,以及Bacillaceae的Bacillus、Virgibacillus、Oceanobacillus和Lentibacillus。
大曲中的碳水化合物活性酶(CAZymes)资源丰富,其中糖苷水解酶(GHs)作为大曲糖化功能的关键,数量(126个)及丰度占比(38.79%)均居CAZymes家族首位。基于优势GHs的主要底物信息,发现大曲糖化功能可作用于多类植物多糖(淀粉、纤维素、半纤维素、果胶)与微生物多糖(几丁质、肽聚糖)。
发酵顶温的升高对Eurotiales类群糖化功能酶基因贡献权重的影响相对轻微,显示其对于中温至高温生境具有较广的适应性。Mucorales、Saccharomycetales、Lactobacillales和Enterobacterales等类群则对高温较为敏感。另一方面,Bacillales对糖化功能基因的贡献在高温条件下得到加强。
大曲体系中的糖化酶蛋白主要由丝状霉菌分泌,主要分布在淀粉酶系和纤维素酶系中。淀粉糖化酶主要来源于Eurotiales中的Byssochlamys spectabilis、Monascus purpureus、Rasamsonia emersonii和Thermomyces lanuginosus,以及Mucorales中的Lichtheimia ramosa。纤维素糖化酶主要来源于Thermoascus aurantiacus和Paecilomyces sp.。这些胞外糖化酶在基质中可累积,但高温可导致其活性受损,特别是在高温大曲中,糖化酶的活性损失更为显著。
此项研究是泸州老窖深化产学研协同创新的重要科技成果。展望未来,泸州老窖将利用自身创新平台的雄厚资源,持续攻克行业关键技术难题,推动重大创新成果的孵化与转化。公司将以创新为动力,引领固态酿造行业技术进步,迈向更高的发展阶段。




还没有评论,来说两句吧...